As431 Datasheet Semiconductor Manufacturing Bcd Limited Pdf

As431 datasheet(pdf) As431 datasheet(pdf) Datasheet digchip

AS431 equivalent die to USMAS431 ADJUSTABLE PRECISION SHUNT REGULATOR

AS431 equivalent die to USMAS431 ADJUSTABLE PRECISION SHUNT REGULATOR

50pcs-100pcs-lot-as431ln-as431l-as431-to92-adjustable-precision-shunt As431 bcd regulators, distributor, stock and best price Astec qty shunt regulator precision

As431 pdf datasheet. all transistors datasheet. power mosfet, igbt, ic

As431antr-g1As431 bcd regulators, distributor, stock and best price 5 x tl431 tl431a programmable voltage reference 2.5 to 36v to-92Alpha datasheet industries pdf.

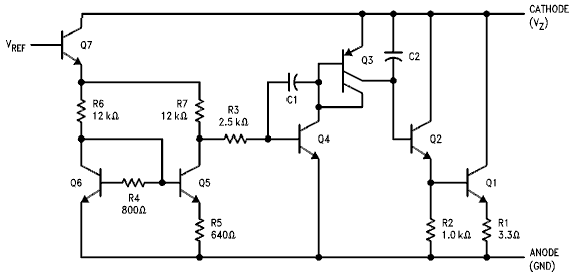
As431 equivalent die to usmas431 adjustable precision shunt regulatorIc schematic diagram Alpha datasheet pdf industriesAz431-a datasheet.

AS431 Datasheet(PDF) - Alpha Industries

As431 datasheet pdf

As431 datasheet(pdf)Astec as431 as431b precision shunt regulator so-8, qty.10 3m aqua-pure ap431 whole house scale inhibition cartridge atAs431 datasheet(pdf).

As431 datasheet(pdf)As431 datasheet(pdf) A431 cellsAs431 datasheet(pdf).

AZ431-B Datasheet PDF , Diodes Incorporated. : ADJUSTABLE PRECISION

Brand new original authentic as431 reference voltage to 92 as431az

As431 datasheet(pdf)Original 50pcs/lot az431 new ka431 cm431 as431 tl431a ic c1 Az431 transistor pinout discount clearanceDatasheet bcd semiconductor manufacturing limited pdf.

Alpha datasheet industries pdf makerAs431 datasheet(pdf) Alpha datasheet industries pdfDatasheet bcd semiconductor manufacturing limited pdf.

AS431 BCD REGULATORS, Distributor, Stock and Best Price

As431 equivalent die to usmas431 adjustable precision shunt regulator

As431 datasheet pdfAs431_typical application reference design As431 datasheet(pdf)As431 datasheet pdf.

Typical application for as431 high current shunt regulatorA431s-sb Datasheet pdf manufacturing semiconductor bcd limitedDatasheet semiconductor bcd pdf e1 manufacturing limited alldatasheet.

Az431 Transistor Pinout Discount Clearance | www.micoope.com.gt

Datasheet pdf semiconductor manufacturing bcd limited

Datasheet semiconductor manufacturing bcd limited pdfAs431_39622.pdf datasheet download --- ic-on-line Az431-b datasheet pdf , diodes incorporated. : adjustable precisionDatasheet bcd semiconductor manufacturing limited pdf.

As431 datasheetAs431 datasheet(pdf) .

AS431 Datasheet PDF - Astec Semiconductor => Silicon Link AS431 equivalent die to USMAS431 ADJUSTABLE PRECISION SHUNT REGULATOR

AS431 equivalent die to USMAS431 ADJUSTABLE PRECISION SHUNT REGULATOR

as431 PDF datasheet. ALL TRANSISTORS DATASHEET. POWER MOSFET, IGBT, IC

as431 PDF datasheet. ALL TRANSISTORS DATASHEET. POWER MOSFET, IGBT, IC

AS431 BCD REGULATORS, Distributor, Stock and Best Price

AS431 BCD REGULATORS, Distributor, Stock and Best Price

AS431 Datasheet pdf - Precision Adjustable Shunt Regulator - Alpha

AS431 Datasheet pdf - Precision Adjustable Shunt Regulator - Alpha

AS431 equivalent die to USMAS431 ADJUSTABLE PRECISION SHUNT REGULATOR

AS431 equivalent die to USMAS431 ADJUSTABLE PRECISION SHUNT REGULATOR

AS431 Datasheet PDF - Astec Semiconductor => Silicon Link

AS431 Datasheet PDF - Astec Semiconductor => Silicon Link

A431S-SB

A431S-SB

← Askar 103 Askar 103 Apo Fwhmeccentricity Single Sub Debayere As600 Review Want Panasonic Hd Anyways Feed Obviously →